食品過敏原標示規定草案第二次預告 【發布日期:2018-05-22】
發文機關:衛生福利部函
類別:公告
類別:公告
發文日期:107年5月22日
發文字號:衛授食字第1071301266號
主旨:第二次預告訂定「食品過敏原標示規定」草案。
公告事項:
一、訂定正機關:衛生福利部。
二、訂定依據:食品安全衛生管理法第二十二條第一項第十款。
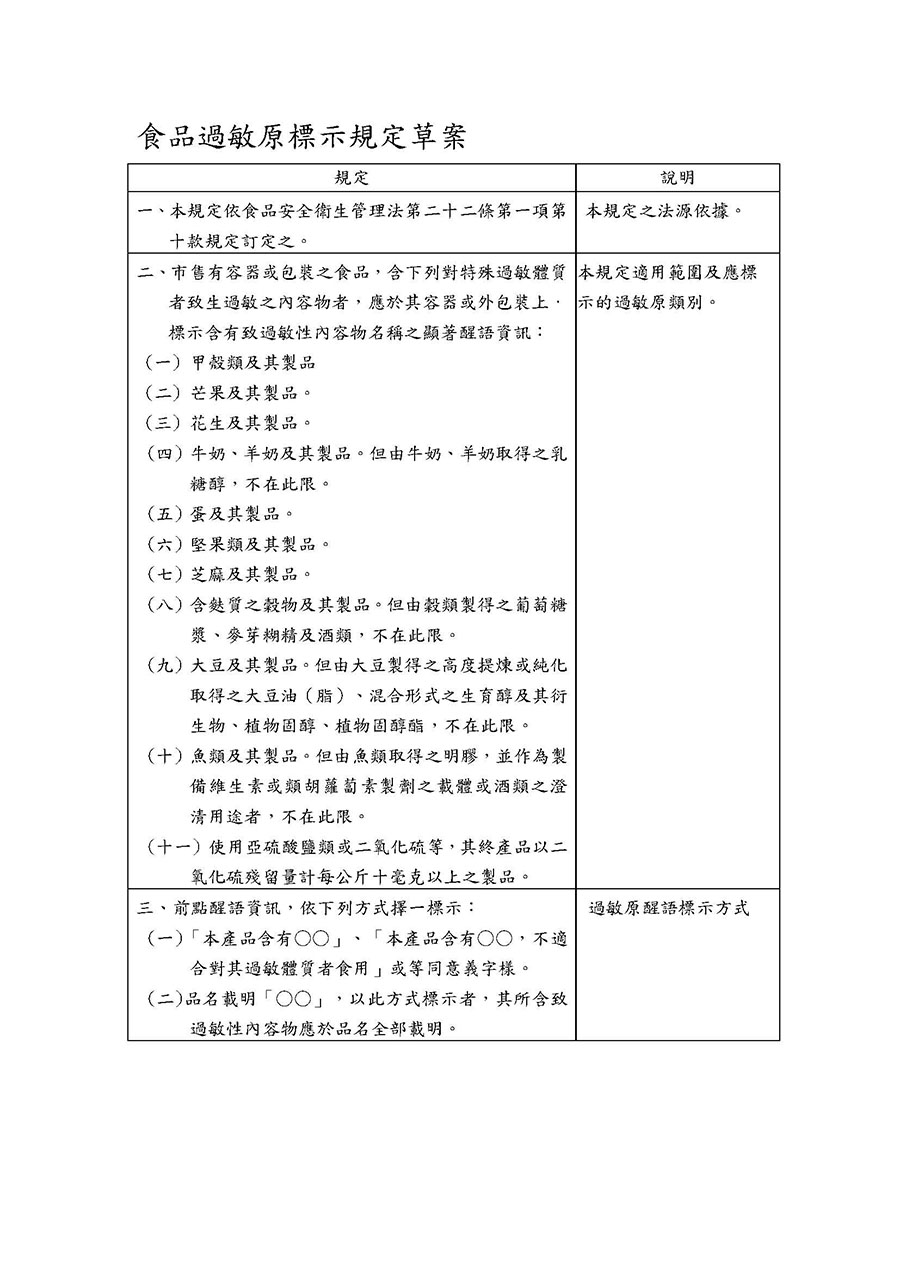
三、「食品過敏原標示規定」草案總說明及逐條如附件。本案另載於行政院公報資訊網、本部網站「衛生福利法規檢索系統」下「法規草案」網頁、本部食品藥物管理署網站「公告資訊」下「本署公告」及國家發展委員會「公共政策網路政策參與平台-眾開講」網頁(https://join.gov.tw//policies)。
四、本規定預定自109年7月1日生效,以產品產製日期為準。
五、對於公告內容有任何意見或修正建議者,請於本公告刊登公報之隔日起60日內,至前揭「衛生福利法規檢索統」或「公共政策網絡參與平臺-眾開講」網頁陳述意見或洽詢:
(一)承辦單位:衛生福利部食品藥物管理署。
(二)地址:11561台北市南港區昆陽街161-2號。
(三)電話:(02)27877341。
(四)傳真:(02)26531062。
(五)電子郵件:ab1964@fda.gov.tw。
公告事項:
一、訂定正機關:衛生福利部。
二、訂定依據:食品安全衛生管理法第二十二條第一項第十款。
三、「食品過敏原標示規定」草案總說明及逐條如附件。本案另載於行政院公報資訊網、本部網站「衛生福利法規檢索系統」下「法規草案」網頁、本部食品藥物管理署網站「公告資訊」下「本署公告」及國家發展委員會「公共政策網路政策參與平台-眾開講」網頁(https://join.gov.tw//policies)。
四、本規定預定自109年7月1日生效,以產品產製日期為準。
五、對於公告內容有任何意見或修正建議者,請於本公告刊登公報之隔日起60日內,至前揭「衛生福利法規檢索統」或「公共政策網絡參與平臺-眾開講」網頁陳述意見或洽詢:
(一)承辦單位:衛生福利部食品藥物管理署。
(二)地址:11561台北市南港區昆陽街161-2號。
(三)電話:(02)27877341。
(四)傳真:(02)26531062。
(五)電子郵件:ab1964@fda.gov.tw。




